Ir para o conteúdo
1
Ir para o menu
2
Ir para a busca
3
Ir para o rodapé
4
Acessibilidade
Alto Contraste
Mapa do site
Portal do Governo Brasileiro
Atualize sua Barra de Governo
Instituto Federal de Educação, Ciência e Tecnologia de Minas Gerais
Campus Piumhi
Ministério da Educação
Buscar no portal
Buscar no portal
YouTube
Facebook
Você está aqui:
Página Inicial
>
Menu
>
Acesso à Informação
>
Conselho Acadêmico
>
Composição e Regimento Interno
>
Docs
>
Organograma 2020-1
menu
Menu
Acesso Rapido
ESPAÇO DO ALUNO
Cursos
Informações Gerais
FIC
Pós-Graduação
Superior
Técnico
IFMG Piumhi
Acesso à Informação
Acesso às Portarias
Agenda do Diretor
Atos Normativos
Boletim de Serviço
Conselho Acadêmico
Atas do Conselho
Composição e Regimento Interno
Docs
035-26-de-abril-2012-regimento-conselho-academico.pdf
Portaria 006 2017 - Constituição de Comissão Eleitoral conselho Acadêmico (1).pdf
Portaria 018 2017 - Revogação da Portaria 038 2016 Conselho Acadêmico.pdf
Portaria 019 2017 - Conselho Acadêmico Campus Piumhi.pdf
Portaria 038 2016 - Composição Conselho Acadêmico.pdf
Portaria 039 2016 - Retificação 038.pdf
Portaria 041 2017 - Designação Secretária Conselho Acadêmico.pdf
resoluo 015 2016 - alterao regimento ifmg (7).pdf
PORTARIA Nº 098 DE 17 DE SETEMBRO DE 2019
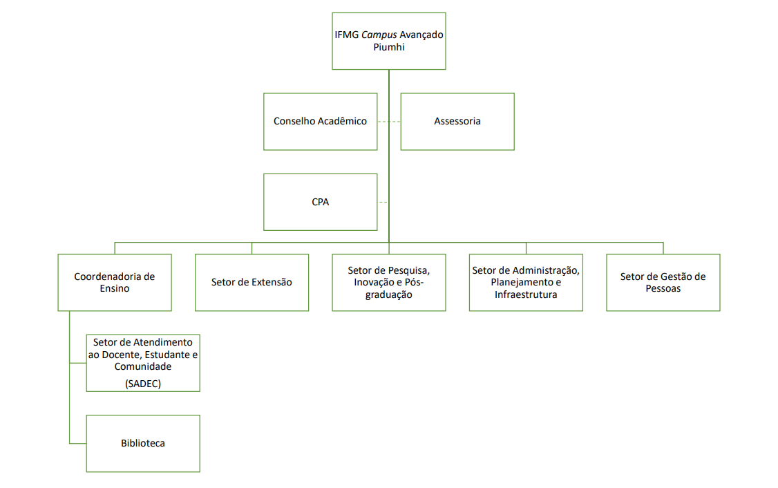
Organograma 2020-1
PORTARIA Nº 14 DE 03 DE JANEIRO DE 2020
PORTARIA Nº 52 DE 01 DE JUNHO DE 2020
PORTARIA Nº 101 DE 16 DE SETEMBRO DE 2020
SEI_IFMG0774685PortariaConselhoAcadmico.pdf
Portaria 077.2021
portaria0102024.pdf
copy_of_portaria0102024.pdf
portaria0802022.pdf
Regimentointernodocampus.pdf
SEI_0292160_Resolucao_3.pdf
Portaria 2025
Resolução
Resoluções
Diplomas
Informações Classificadas
Organograma
PDI - Plano de Desenvolvimento Institucional
Regimento Interno
Serviço de Informação ao Cidadão - SIC
Setores e Responsáveis
Administração e Planejamento
Assuntos Institucionais
Comunicação
Ensino
Extensão, Pesquisa, Inovação e Pós-graduação
Gestão de Pessoas
Setor de Tecnologia da Informação
Comissões Permanentes
CPA - Comissão Própria de Avaliação
CPLF - Comissão Permanente Local de Flexibilização
CPPD - Comissão Permanente do Pessoal Docente
CIS - Comissão Interna de Supervisão
Campi do IFMG
Mapa dos campi
Arcos
Bambuí
Betim
Congonhas
Conselheiro Lafaiete
Formiga
Governador Valadares
Ibirité
Ipatinga
Itabirito
Ouro Branco
Ouro Preto
Piumhi
Polo de Inovação
Ponte Nova
Reitoria
Ribeirão das Neves
Sabará
Santa Luzia
São João Evangelista
conteúdo
Info
Organograma 2020-1
Tweet
Clique para ver a imagem no tamanho completo…
—
Tamanho
: 48KB
Voltar para o topo