SEÇÃO DE ESTÁGIOS
| Terça, Quinta e SEXTA | 10h - 12h | Presencial |
| Segunda e Quarta | 07h-16h | Virtual |
Orientações
Fique atenda(o)!
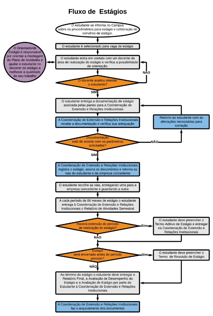
- Um estágio só pode ser iniciado após ser firmado o contrato. Atividades iniciadas antes de pactuado o Termo de Compromisso de Estágio (TCE) com a Instituição de Ensino, representada pela Chefia da Seção de Estágios, descaracteriza o estágio, configurando-se relação trabalhista!
- Cumpra os prazos de entrega dos Relatórios Semestrais/Parciais de Atividades.
- Um estágio não se encerra sozinho, é necessário comunicar a Seção de Estágios e entregar a documentação de encerramento!
Documentos de estágio
Atenção para as formas de assinaturas e entregas válidas:
- Documentos enviados por e-mail: todas as assinaturas devem ser eletrônicas, preferencialmente pela plataforma GOV.BR . Devem vir acompanhadas das páginas de autenticação.
| Documento | Partes envolvidas / Assinantes |
|
|
Preenchido pelo Estagiário com o apoio do Concedente, com ao menos 7 dias úteis de antecedência |
|
2- Termo de Compromisso de Estágio (TCE) e Plano de Atividades para: |
Emitido e enviado pela Seção de Estágios do IFMG no sistema SUAP. Deve ser assinado por: 1.Estagiário; 2.Prof. Orientador ; 3.Supervisor; 4.Representante do Concedente ; 5.Instituição de Ensino |
| 3 - Certificado Individual de Seguro | Estudante deve solicitar à seguradora |
| Documento | Partes envolvidas / Assinantes |
| 1 - Termo Aditivo |
1.Estagiário; 2.Prof. Orientador; 3. Supervisor; 4.Representante do Concedente; 5. Instituição de Ensino |
RELATÓRIOS DE ATIVIDADES (SEMESTRAL/PARCIAL) -
- Estágios iniciados antes de 12/05/2025 - baixar relatórios, preencher e enviar por e-mail
- Estágios iniciados a partir de 12/05/2025 - preencher relatórios no sistema SUAP
| Documento | Partes envolvidas / Assinantes |
| 1.Estagiário; 2.Supervisor; 3.Orientador | |
| 1.Estagiário; 2.Supervisor; 3.Orientador |
| Documento | Partes envolvidas / Assinantes |
|
1.Estagiário; 2.Supervisor; 3.Prof.Orientador |
|
| 2 - Termo de Rescisão | 1.Estagiário; 2.Prof.Orientador; 3.Supervisor; 4.Representante do Concedente; 5.Instituição de Ensino |
|
Na condição de: |
Documentos: |
|
|
empregado(a) |
|
|
|
empresário(a) |
|
|
|
autônomo(a) |
|
|
Manuais, Normas e outras publicações
- SUAP - Manual do Estagiário
- SUAP - Manual do Supervisor
- SUAP - Manual do Orientador
- SUAP - Manual da Seção de Estágios
- Fluxograma de registro de estágio
- Lei do estágio (LEI Nº 11.788, DE 25 DE SETEMBRO DE 2008
- Regulamento de estagio do IFMG - Resolução nº 38 de 14 de dezembro de 2020
- Instrução Normativa nº 02 de 28 de janeiro de 2021
- Subdelegação à Chefia da Seção de Estágios das assinaturas de documentos de Estágios (PORTARIA Nº 68 DE 05 DE JUNHO DE 2023)
Onde buscar oportunidades de Estágio?
| IFMG -Sabará | NUBE | AGIEL |
| IEL/FIEMG | VAGAS | |
| CIEEMG | SUPER ESTÁGIOS | Estagiarios.com |
| WallJobs | CATHO | FUNED *novo |
