A Instituição
O IFMG
O Governo Federal com intuito de ampliar a Educação Profissional concebeu os Institutos Federais de Educação, Ciência e Tecnologia. O Instituto Federal de Minas Gerais (IFMG) foi criado em dezembro de 2008 pela Lei nº 11.892, de 29 de dezembro de 2008, mediante a integração dos Centros Federais de Educação Tecnológica de Ouro Preto e Bambuí, suas respectivas Unidades de Ensino Descentralizado (UNED’s) de Congonhas e Formiga, da Escola Agrotécnica Federal de São João Evangelista e da unidade de Governador Valadares.
O IFMG é uma autarquia da rede federal de educação pluricurricular e multicampi, especializada na oferta de educação profissional e tecnológica nas diferentes modalidades de ensino.
O Instituto Federal de Minas Gerais tem como missão: Promover educação básica, profissional e superior, nos diferentes níveis e modalidades, em benefício da sociedade.
O Campus Sabará e seu histórico
O IFMG e a Prefeitura de Sabará assinaram no dia 22 de dezembro de 2010 o Convênio 028/2010, no qual era previsto a construção de um Núcleo Avançado do Instituto Federal de Minas Gerais no município, com objetivo de ofertar cursos técnicos e tecnológicos à população de Sabará e região. A partir desse convênio, o município cedeu ao IFMG o espaço localizado na Avenida Serra da Piedade, 299, Bairro Morada da Serra para a sede provisória do Núcleo Avançado, que iniciou suas atividades em 2011.
No ano de 2013, por meio da Portaria de Nº 993 de 07 de outubro de 2013, o Núcleo Avançado foi elevado ao status de Campus do Instituto Federal de Minas Gerais, passando a ser subsidiado pelo Governo Federal.
O Campus permaneceu no prédio provisório do bairro Morada da Serra até dezembro de 2017, quando foi realizada a mudança para a sede definitiva. A sede está construída em uma área de 56.000 m², doados pela Prefeitura ao IFMG. O terreno fica localizado na Rodovia MG – 262, s/n, Bairro Sobradinho e comporta até 1.200 alunos.
O IFMG no município de Sabará oferta à comunidade local e regional os cursos técnicos integrados em Administração, Eletrônica e Informática e os cursos superiores de Tecnologia em Logística, Bacharelado em Sistemas de Informação, Bacharelado em Engenharia de Controle e Automação e Bacharelado em Administração. Além de ofertas específicas de cursos de Pós-graduação, Formação Inicial e Continuada-FIC e cursos de extensão.
- Portaria MEC 994/2013 - Autorização do IFMG Campus Sabará
- Regimento Interno do Campus Sabará
- Regulamento de Ensino IFMG - Campus Sabará - Resolução 01/2018
- Estatuto do IFMG - Resolução 36/2012
- Alteração do Estatuto do IFMG - Resolução 14/2016
- Manual ERE (Ensino Remoto Emergencial) - 17/fev de 2021
- Normas de Biossegurança do IFMG Campus Sabará - Processo Sei 23714.000243/2021-30
- Plano de Desenvolvimento Institucional 2009-2013
- Plano de Desenvolvimento Institucional 2014-2018
- Plano de Desenvolvimento Institucional 2018-2020
- Plano de Desenvolvimento Institucional 2019-2023
- Relatório de Gestão do IFMG Campus Sabará - 2011 a 2015
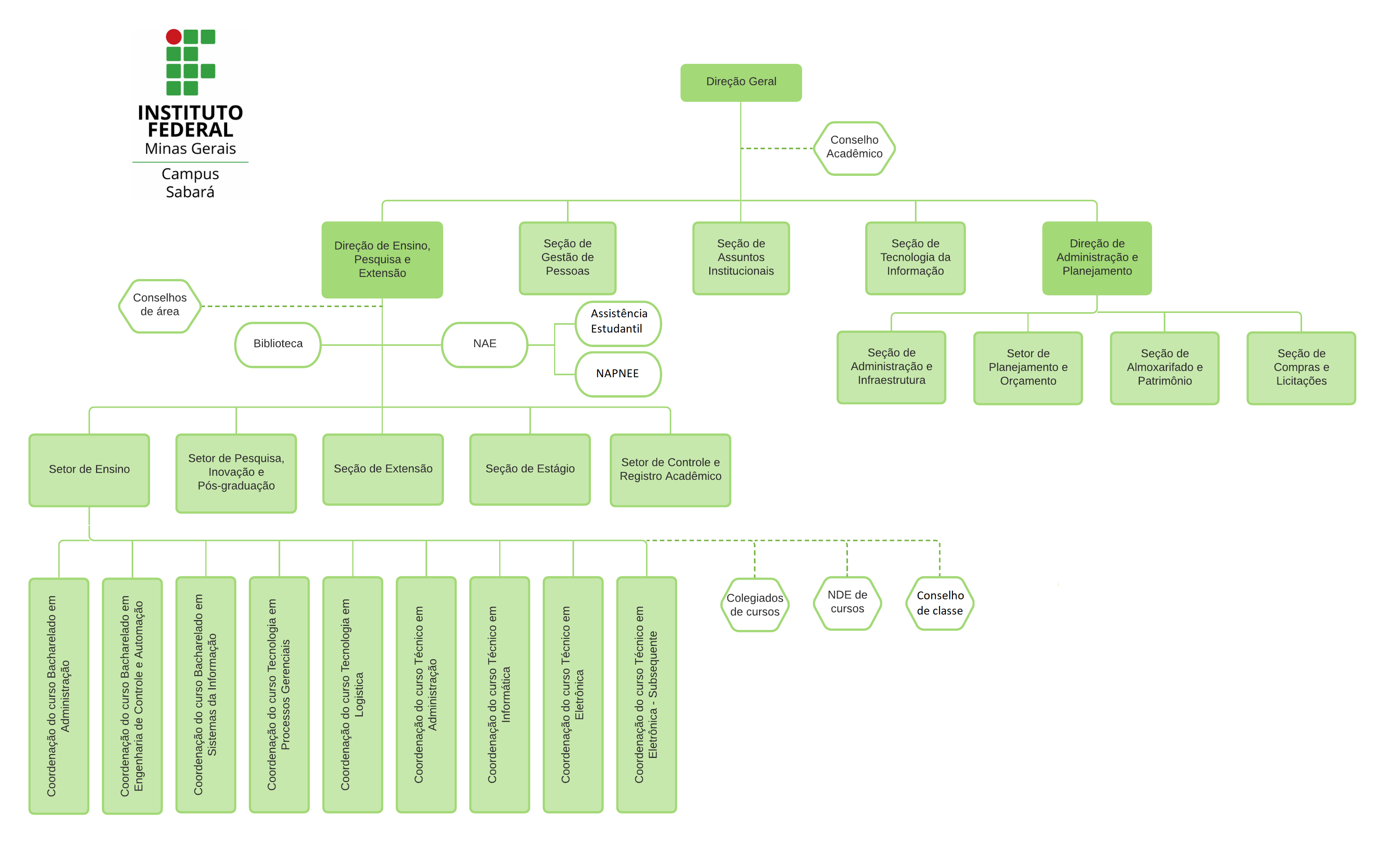
Estrutura Organizacional do IFMG Campus Sabará / 2021 - Processo Sei 23208.003639/2020-78
- Estrutura Organizacional Campus Sabará.
- Dispõe sobre Extinção e Criação de cargos no IFMG Campus Sabará.
- RESOLUÇÃO Nº 33 DE 10 DE DEZEMBRO DE 2020 - Aprovação da Estrutura Organizacional
ORGANOGRAMA IFMG CAMPUS SABARÁ - Processo Sei 23208.003639/2020-78

