Ir para o conteúdo
1
Ir para o menu
2
Ir para a busca
3
Ir para o rodapé
4
Acessibilidade
Alto Contraste
Mapa do site
Portal do Governo Brasileiro
Atualize sua Barra de Governo
Instituto Federal de Educação, Ciência e Tecnologia de Minas Gerais
Campus Sabará
Ministério da Educação
Buscar no portal
Buscar no portal
Facebook
YouTube
Instagram
PDI
Acesso a sistemas
Meu IFMG
SEI
SUAP
Área de imprensa
Ouvidoria
Contato
Webmail
Sala Virtual (EAD)
Você está aqui:
Página Inicial
>
INSTITUCIONAL
>
Fluxos do campus - documentos
>
Fluxo de Estágio.jpg
menu
Menu
Ingresso
Matrículas 2026
ACESSO À INFORMAÇÃO
A Instituição
Direção Geral
Conselho Acadêmico
Atos Normativos
Publicações Oficiais
SEI
Cerimonial - Colação de Grau
Gestão de Pessoas
Comunicação
Fluxos do campus - documentos
Fluxo de Edital conjunto da pesquisa e extensão s%2F bolsa.jpg
Fluxo de edital pesq e ext com bolsa.jpg
Fluxo de Estágio.jpg
Fluxo de Monitoria.jpg
Fluxo de Participação em eventos.jpg
Fluxo de Projeto de ensino.jpg
Fluxo de Visita técnica, artística e cultural.jpg
Fluxo de realização de eventos.jpg
Reposição.jpg
Fluxo de Reposição de Aula.jpg
Nossos Cursos
Nível Técnico - Ensino Médio
Cursos Superiores
Pós-Graduação
Ensino, Pesquisa e Extensão
Controle e Registro Acadêmico - CRA
Assistência Estudantil
Núcleo de Apoio Educacional-NAE
Estágios
Pesquisa
Extensão
Ensino
NAPNEE
Ensino Remoto Emergencial 2020/2021
NEABI
Uniformes
Biblioteca
Informações Gerais
Administração e Planejamento
Planejamento e Orçamento
Diárias e Transporte
Almoxarifado e Patrimônio
Compras
Contratos
Tecnologia da Informação
Informações Gerais
Serviço de Informação ao Cidadão - SIC
Publicações
Semana C&T
EATI
Acessar
Nome do Usuário
Senha
Os cookies não estão habilitados. Você precisa ativar os cookies antes de poder acessar.
Esqueceu sua senha?
conteúdo
Info
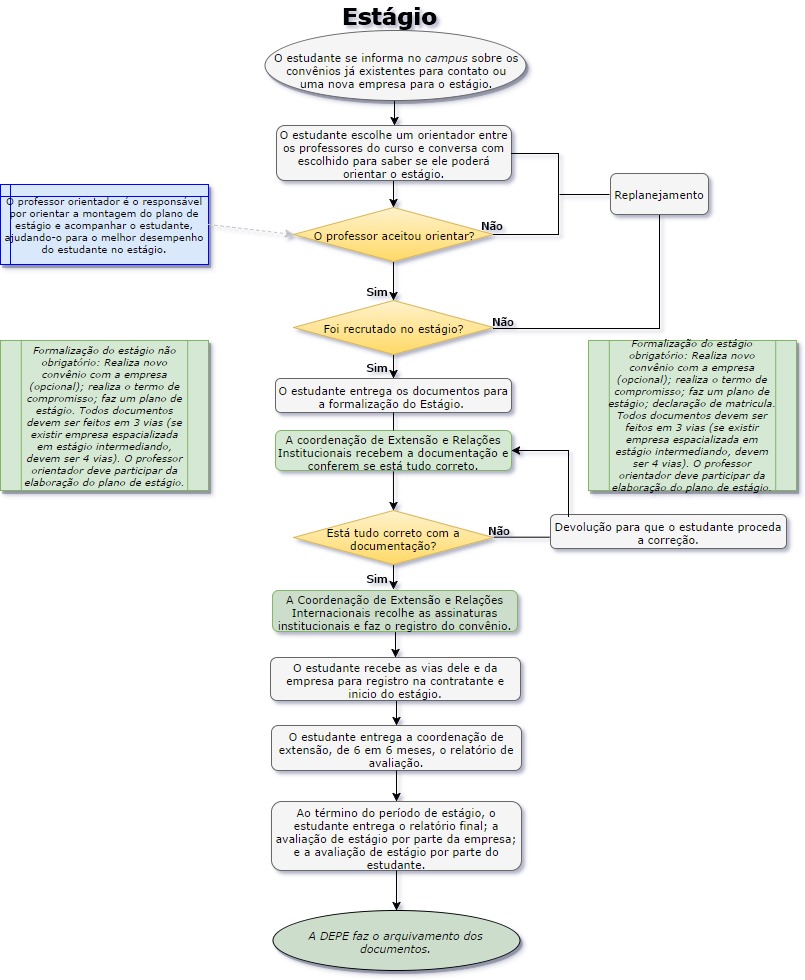
Fluxo de Estágio.jpg
Tweet
por
ana.guimaraes
—
última modificação
22/02/2017 12h20
Clique para ver a imagem no tamanho completo…
—
Tamanho
: 169KB
Voltar para o topo