Ir para o conteúdo
1
Ir para o menu
2
Ir para a busca
3
Ir para o rodapé
4
Acessibilidade
Alto Contraste
Mapa do site
Portal do Governo Brasileiro
Atualize sua Barra de Governo
Instituto Federal de Educação, Ciência e Tecnologia de Minas Gerais
Campus Sabará
Ministério da Educação
Buscar no portal
Buscar no portal
Facebook
YouTube
Instagram
PDI
Acesso a sistemas
Meu IFMG
SEI
SUAP
Área de imprensa
Ouvidoria
Contato
Webmail
Sala Virtual (EAD)
Você está aqui:
Página Inicial
>
Ensino, Pesquisa e Extensão
>
Ensino
>
Ensino documentos
>
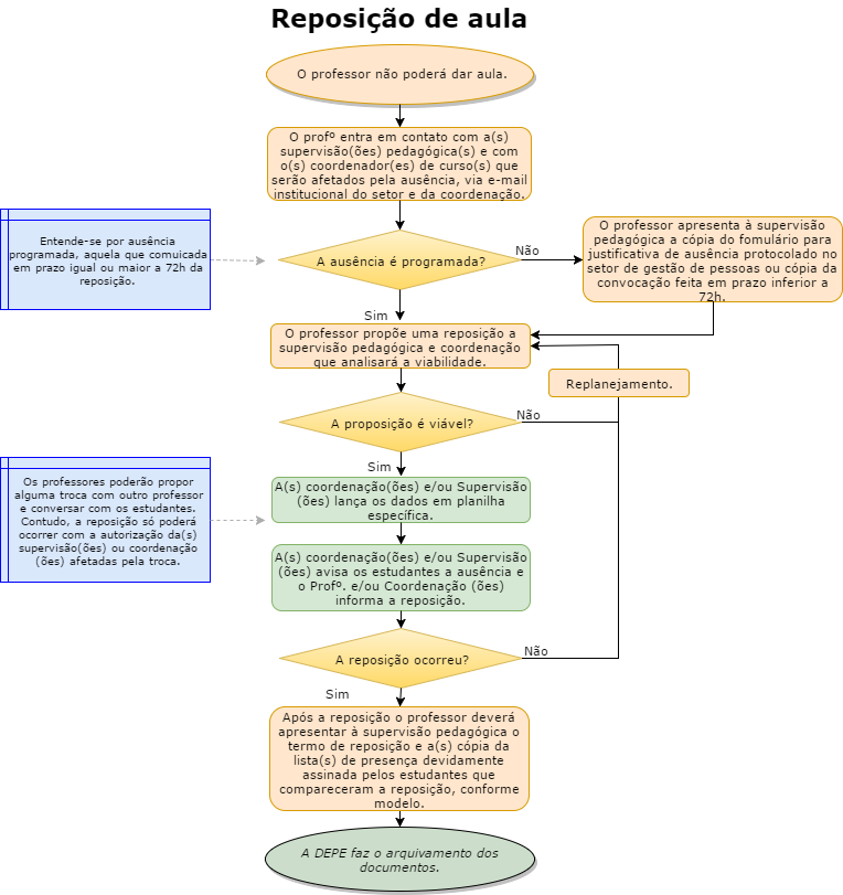
Reposio.png
menu
Menu
Ingresso
Matrículas 2026
ACESSO À INFORMAÇÃO
A Instituição
Direção Geral
Conselho Acadêmico
Atos Normativos
Publicações Oficiais
SEI
Cerimonial - Colação de Grau
Gestão de Pessoas
Comunicação
Nossos Cursos
Nível Técnico - Ensino Médio
Cursos Superiores
Pós-Graduação
Ensino, Pesquisa e Extensão
Controle e Registro Acadêmico - CRA
Assistência Estudantil
Núcleo de Apoio Educacional-NAE
Estágios
Pesquisa
Extensão
Ensino
Eventos
Ausência Docente e Reposição de aulas
Monitoria e Tutoria
Projetos de Ensino
Visitas Técnicas
Ensino documentos
Modelodelistadepresena.docx
Modeloderelatriodevisitatcnica.docx
Modelo de autorização dos pais para estudante menor de 18 anos
Planilha com os dados dos estudantes
Reposio.png
cronogramacertificado.doc
Edital15.2017fluxocontnuodeProjetosdeEnsinosemfinanciamento.pdf
modeloderelatorioprojetodeensino2017.docx
formulriosmonitoria.doc
Edital0052018Tutoria2018anexoss.doc
Edital0082018projetosfluxocontnuo.pdf
Edital0082018projetosanexos.doc.doc
Relatodoatendimentoocorrncias.pdf
SEI_IFMG0214154Resoluo.pdf
Avaliaodedesempenhodoestgiorevisado2.docx
copy_of_Avaliaodedesempenhodoestgiorevisado2.docx
FluxodeReposiodeAulaatualizado_2019.docx
FluxodeReposiodeAulaatualizado_2019_page0001.jpg
Resolucao_01_2018___Regulamento_de_Ensino.pdf
ANEXOIII.docx
ANEXOIV.docx
AnexoVDeclaraodeAnuncia.docx
copy_of_AnexoVDeclaraodeAnuncia.docx
SEI_IFMG0543785Edital.pdf
ANEXOII2.docx
AnexoVDeclaraodeAnuncia2.docx
VisitaTcnica_1.docx
copy_of_Modelodelistadepresena.docx
copy_of_Modeloderelatriodevisitatcnica.docx
Planilhasolicitaodecertificados.xlsx
Termodeautorizaoresponsvellegal.docx
HorrioMonitoria2023Cursostcnicosintegrados.pdf
HorrioMonitoria2023BSIeENGENHARIA1.pdf
NAPNEE
Ensino Remoto Emergencial 2020/2021
NEABI
Uniformes
calendariodiversidade_2026.pdf
Biblioteca
Informações Gerais
Administração e Planejamento
Planejamento e Orçamento
Diárias e Transporte
Almoxarifado e Patrimônio
Compras
Contratos
Tecnologia da Informação
Informações Gerais
Serviço de Informação ao Cidadão - SIC
Publicações
Semana C&T
EATI
Acessar
Nome do Usuário
Senha
Os cookies não estão habilitados. Você precisa ativar os cookies antes de poder acessar.
Esqueceu sua senha?
conteúdo
Info
Tweet
por
wanda.bitencourt
—
última modificação
05/05/2017 16h18
Clique para ver a imagem no tamanho completo…
—
Tamanho
: 118KB
Voltar para o topo